此页面服务由第三方为您提供
所在位置:首页 > 服务项目 > 详情

河南郑州Abb变频器维修销售一体化高新企业电话技术支持

发布时间:2023-09-06 06:36:05 人气:163

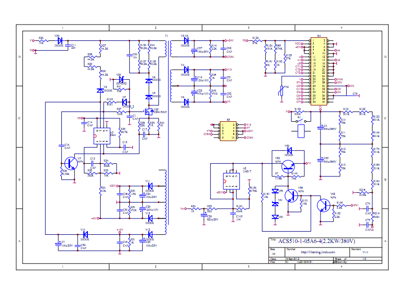
易成电气公司今天一小区物业公司拿来一个变频器Abb acs510  15kw,说是泡水了(泡了一半的水)。而且是泡在电源转出一端。拆开后看到电路板上有水渍。没有泡到重要电路。这种情况模块肯定坏了,拆下模块后确认电路板上没有短路,修复六路驱动板,测试触发一致,换模块后就修复了。

河南郑州Abb变频器维修销售一体化高新企业电话技术支持

易成电气设备有限公司
技术支持:2026-百修网  站点地图

在线留言

联系电话